AI
AI 智能推广时代 | LOOK
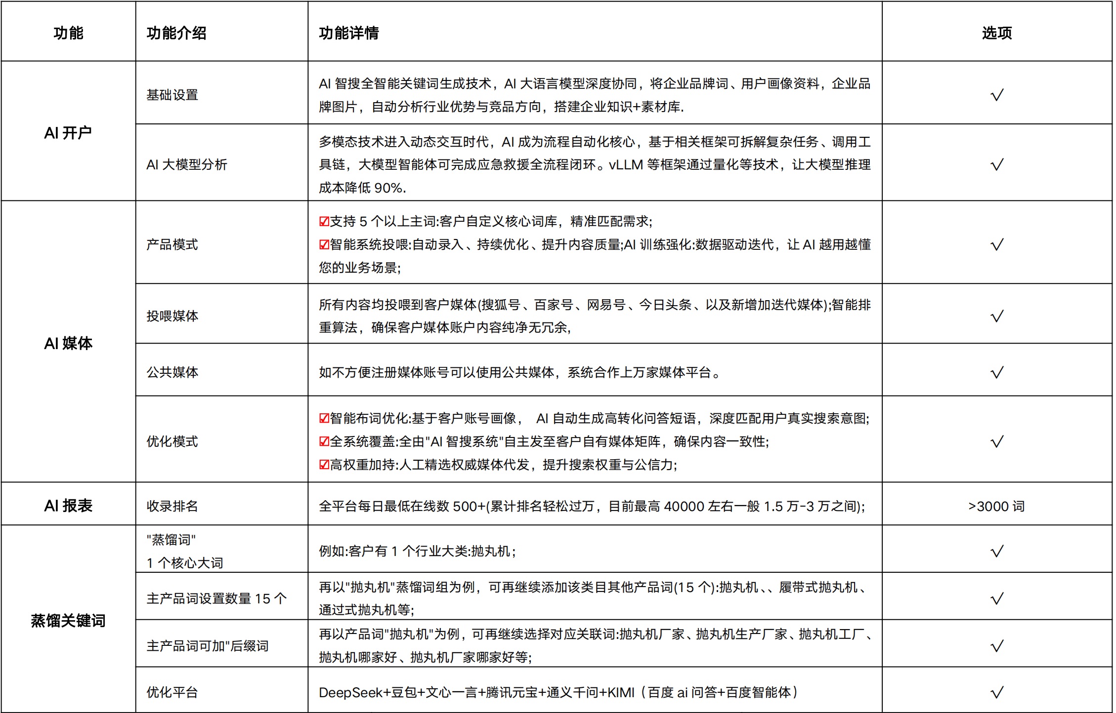
DeepSeek+豆包+文心一言+腾讯元宝+通义千问+KIMl(百度ai问答+百度智能体)

高品质文章
AI智搜通过分析地理位置、用户行为和搜索习惯,实现精准定位目标市场。
品牌建设
AI 智搜能够更准确地把握用户需求,将品牌信息精准推送给潜在客户,从而提高品牌忠诚度。
跨界整合
AI 智搜可以实现跨平台、跨领域的整合。通过整合资源,能够帮助企业拓宽 营销渠道,实现全渠道营销,提升品牌知名度。
优化营销策略
AI智搜能够实时收集用户数据,分析用户行为,为企业提供精准的营销策略。通过数据驱动,企业可以不断优化营销策略,提高营销效果。
提升用户体验
可以根据用户行为和搜索习惯,智能推荐相关内容。这种个性化的推荐,能够提升用户体验,增强用户粘性。
持续创新
不断进行技术创新,紧跟行业发展趋势。通过持续创新,能够为企业提供更具竞争力的AI搜索解决方案,助力品牌在市场竞争中占据优势。
AI标题创作
AI标题通过解析平台算法规则,针对性优化关键词与结构:自动生成符合GEO 权重的标题。
AI文案创作发布
根据文章主题与关键词分布,自动撰写各类型优质文章内容并一键发布百家号、搜狐、网易号等多个新闻媒体平台, 可实现豆包、文心一言、DeepSeek、腾讯元宝、通以千问、Kimi 等多个AI搜索平台搜索呈现优先推荐。
AI 关键词报表
可视化数据分析后台,支持搜素关键词数据排名,各 AI搜索平台搜索占比数及发布条数,营销报表、品牌报表、搜索报表等数据明细实时查看。